Задать свой вопрос
*более 50 000 пользователей получили ответ на «Решим всё»
Задача 44736
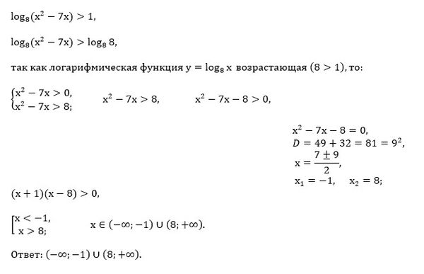
Решите пожалуйста неравенство.Нужно...
Условие
vk288952222
2020-03-03 14:14:25
Решите пожалуйста неравенство.Нужно проверить свой ход решения.Заранее спасибо!
математика
476
Решение
u821511235
2020-03-03 15:21:04
★
Написать комментарий
Меню
Решим всё
Найти задачу
Категории
Статьи
Тесты
Архив задач
Присоединяйся в ВК