Задать свой вопрос   *более 50 000 пользователей получили ответ на «Решим всё»

Задача 44730 6. Составить уравнение стороны АС в...

Условие

6. Составить уравнение стороны АС в треугольнике ABC: A(2;-2), B(1;3), C(4;2).
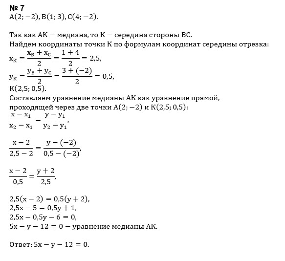
7. Составить уравнение медианы АК в треугольнике ABC таком же, что и в предыдущем задании.

математика 643

Решение

Написать комментарий

Меню

Присоединяйся в ВК