Задать свой вопрос
*более 50 000 пользователей получили ответ на «Решим всё»
Задача 44727
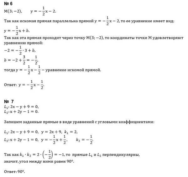
Помогите пожалуйста решить 5, 6 и 7...
Условие
vk44971277
2020-03-03 09:13:41
Помогите пожалуйста решить 5, 6 и 7 задание
математика
598
Решение
u821511235
2020-03-03 11:21:01
★
Написать комментарий
Меню
Решим всё
Найти задачу
Категории
Статьи
Тесты
Архив задач
Присоединяйся в ВК