[m]sin(-x)=-sinx[/m]
По формуле:
[m]1-cosx=2sin^2\frac{x}{2}[/m]
Уравнение принимает вид:
[m]\sqrt{(2sin^2\frac{x}{2})\cdot (2sin^2\frac{x}{2})}=sinx-5cosx[/m]
[m]|2sin^2\frac{x}{2}|=sinx-5cosx[/m]
Так как
[m] 2 sin^2\frac{x}{2} ≥ 0[/m], то
[m]|2sin^2\frac{x}{2}|=2sin^2\frac{x}{2}[/m]
и
[m]sinx=2sin\frac{x}{2}\cdot cos\frac{x}{2}[/m]
[m]cosx=cos^2\frac{x}{2}-sin^2\frac{x}{2}[/m]
Уравнение принимает вид:
[m]2sin^2\frac{x}{2}
=2sin\frac{x}{2}\cdot cos\frac{x}{2}-5(cos^2\frac{x}{2}-sin^2\frac{x}{2})[/m]
[m]3sin^2\frac{x}{2}+2sin\frac{x}{2}\cdot cos\frac{x}{2}-5cos^2\frac{x}{2}=0[/m]
Это однородное тригонометрическое уравнение.
Делим на [m]cos^2\frac{x}{2}[/m]
Получаем квадратное уравнение:
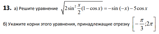
[m]3tg^2\frac{x}{2}+2tg \frac{x}{2}-5=0[/m]
[m]D=4-4\cdot 3\cdot (-5)=64[/m]
[m]tg\frac{x}{2}=-\frac{5}{3}[/m] или [m] tg\frac{x}{2}=1[/m]
[m]\frac{x}{2}=arctg(-\frac{5}{3}) +\pi n, n \in Z [/m] или [m]\frac{x}{2}=\frac{\pi}{4}+\pi k, k \in Z[/m]
[m]x=2arctg(\frac{-5}{3})+2\pi n, n \in Z [/m] или [m]x=\frac{\pi}{2}+2\pi k, k \in Z[/m]
О т в е т.
a)[m]2arctg(\frac{-5}{3})+2\pi n, [/m] ; [m]\frac{\pi}{2}+2\pi k, n, k \in Z[/m]
б)
[m]\frac{5}{3}[/m] ≈ 1,666... <[m] \sqrt{3}[/m] ≈ 1,71...⇒
[m] -\sqrt{3} < -\frac{5}{3} < -1[/m]
Функция y=arctgx монотонно возрастающая на (- ∞ ;+ ∞ )
поэтому:
[m]arctg(-\sqrt{3}) < arctg(-\frac{5}{3})< arctg(-1)[/m]
[m]-\frac{\pi}{3} < arctg(-\frac{5}{3})< - \frac{\pi}{4} [/m]⇒
[m]-\frac{2\pi}{3} < 2arctg(-\frac{5}{3})> - \frac{\pi}{2}[/m]
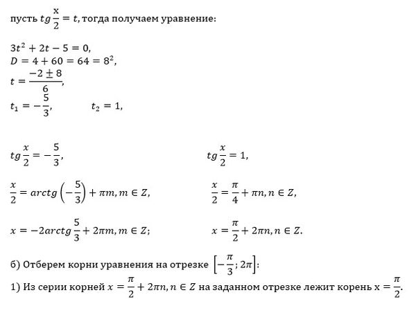
Указанному промежутку принадлежат корни:
[m]x=\frac{\pi}{2}[/m] и [m]х=2arctg(-\frac{5}{3})+\pi =\pi-2arctg\frac{5}{3}[/m]
О т в е т.
б)[m]\frac{\pi}{2}[/m] ;
[m]\pi-2arctg\frac {5}{3}[/m]

