Задать свой вопрос
*более 50 000 пользователей получили ответ на «Решим всё»
Задача 44623
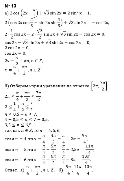
а) Решить уравнение 2cos(2x+Pi/3) +...
Условие
vk207492402
2020-02-28 00:05:57
а) Решить уравнение 2cos(2x+Pi/3) + sqrt(3)sin2x = 2sin^2x - 1
б) Отбор корней [2Pi; 7Pi/2]
предмет не задан
812
Все решения
u821511235
2020-02-28 09:06:43
Написать комментарий
Категория
ЕГЭ по Математике (проф.)
задание 13 (уравнение, отбор корней)
Меню
Решим всё
Найти задачу
Категории
Статьи
Тесты
Архив задач
Присоединяйся в ВК