Задать свой вопрос
*более 50 000 пользователей получили ответ на «Решим всё»
Задача 44575
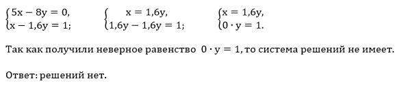
Здесь нет решений? {5*x-8*y=0 {x-1,6*y=1...
Условие
vk137953715
2020-02-26 16:16:51
Здесь нет решений?
{5*x-8*y=0
{x-1,6*y=1
предмет не задан
565
Решение
u821511235
2020-02-26 21:03:51
★
Написать комментарий
Меню
Решим всё
Найти задачу
Категории
Статьи
Тесты
Архив задач
Присоединяйся в ВК