Задать свой вопрос
*более 50 000 пользователей получили ответ на «Решим всё»
Задача 44529
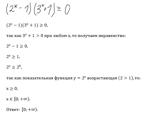
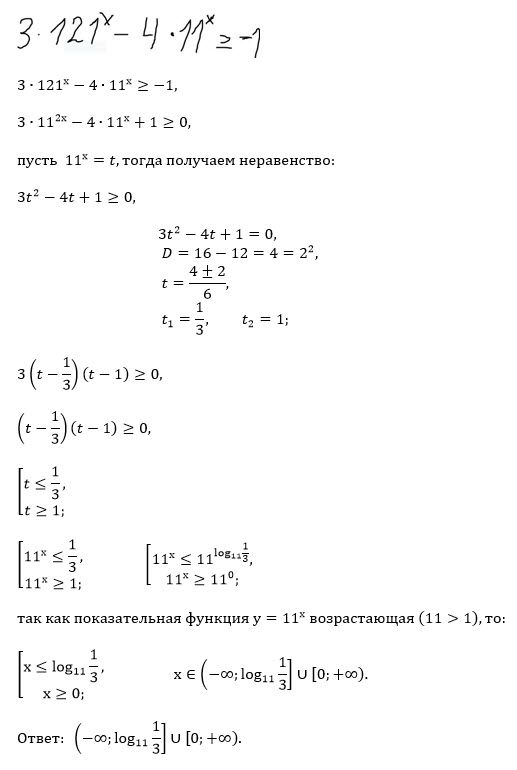
Помогите пожалуйста решить неравенства....
Условие
nikolay179540
2020-02-25 12:00:52
Помогите пожалуйста решить неравенства.
математика
547
Решение
u821511235
2020-02-25 15:05:59
★
Написать комментарий
Меню
Решим всё
Найти задачу
Категории
Статьи
Тесты
Архив задач
Присоединяйся в ВК