7) 1 + cos(3π + 3α)cos2α - cos(1,5π - 3α)sin2α = 2sin²2,5α;
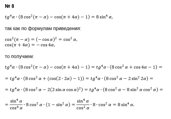
8) tg⁴α ∙ (8cos²(π - α) - cos(π + 4α) - 1) = 8sin⁴α;
cos(3pi+3a)=cos{(2pi+(pi+3a)}=cos(pi+3a)=-cos3a
cos(1.5pi-3a)=-sin3a , получаем в левой части:
1-cos3a*cos2a+sin3a*sin2a=1-(coz3a*cos2a-sin3a*sin2a)=1-cos(3a+2a)=1-cos5a=2sin^2(2.5a)
Тождество доказано.
