Задать свой вопрос   *более 50 000 пользователей получили ответ на «Решим всё»

Задача 44335 Помогите с заданием по высшей...

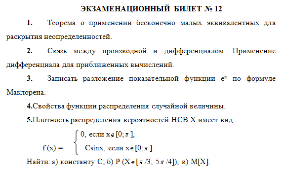
Условие

Помогите с заданием по высшей математике, пожалуйста.

математика ВУЗ 665

Решение

а)
По свойству плотности
∫ ^(+ ∞ )_(- ∞ )f(x)dx=1

Считаем:

∫ ^(+ ∞ )_(- ∞ )f(x)dx= ∫ ^(0)_(- ∞ )0dx+ ∫ ^(π)_(0)Csinxdx+ ∫ ^(+ ∞ )_(π)0*dx=

=0+C*(-cosx)|^(π)_(0)+0=C*(-(-1)+1)=2C

2С=1

С=1/2

б)
P(π/3 ≤ X ≤ 5π/4)=F(5π/4)-F(π/3)-

F(x)= ∫ ^(x )_(- ∞ )f(x)dx

x<0
F(x)=0

0 ≤ x<π

F(x)= ∫ ^(0)_(- ∞ )0dx+ ∫ ^(x )_(0 )(1/2)sinxdx=

=0+(1/2)*(-cosx)|^(x)_(0)=

=(1/2)-(1/2)cosx

x≥ π

F(x)= ∫ ^(0)_(- ∞ )0dx+ ∫ ^( π)_(0 )(1/2)sinxdx+ ∫ ^(+ ∞ )_(π)0*dx=

=1


P(π/3 ≤ X ≤ 5π/4)=F(5π/4)-F(π/3)=

=1-(1/2)+(1/2)cos(π/3)=(1/2)+(1/2)*(1/2)[b]=3/4[/b]


в) M(X)=∫ ^(+ ∞ )_(- ∞ )x*f(x)dx=

∫ ^(0)_(- ∞ )x*0dx+ (1/2)∫ ^(π)_(0)x*sinxdx+ ∫ ^(+ ∞ )_(π)x*0dx=

=0 + считаем по частям + 0= ...

Написать комментарий

Меню

Присоединяйся в ВК