Задать свой вопрос
*более 50 000 пользователей получили ответ на «Решим всё»
Задача 44314
ПОМОГИТЕ ПОЖАЛУЙСТА ,СРОЧНО НАДО...
Условие
vk396216921
2020-02-17 04:08:44
ПОМОГИТЕ ПОЖАЛУЙСТА ,СРОЧНО НАДО
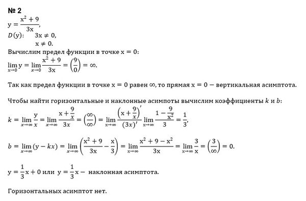
Найдите асимптоты графиков функций
1)у=х^2+4/2х;
2)у=х^2+9/3х
математика 10-11 класс
1432
Решение
u821511235
2020-02-17 10:29:11
★
Написать комментарий
Меню
Решим всё
Найти задачу
Категории
Статьи
Тесты
Архив задач
Присоединяйся в ВК