Задать свой вопрос   *более 50 000 пользователей получили ответ на «Решим всё»

Задача 44313 Помогите пожалуйста срочно Найдите...

Условие

Помогите пожалуйста срочно
Найдите асимптоты графика функции y=f(x):
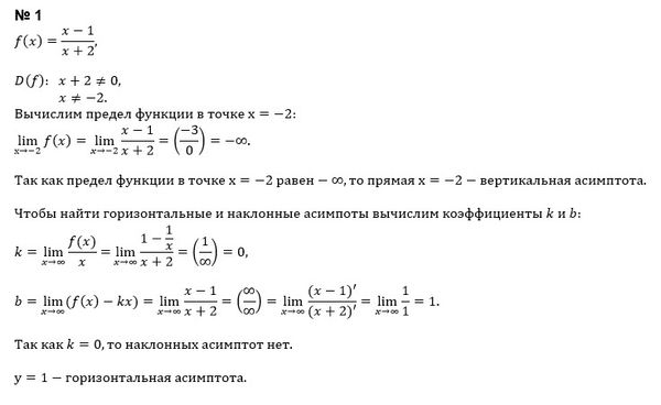
1)f(x)=x-1/x+2;
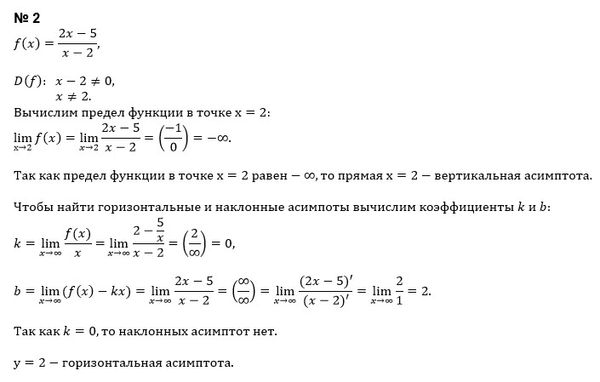
2)f(x)=2x-5/x-2

математика 10-11 класс 3085

Решение

Написать комментарий

Меню

Присоединяйся в ВК