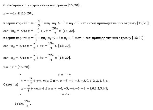
б) Найдите все корни этого уравнения, принадлежащие отрезку [15; 20].





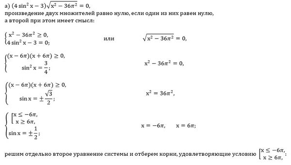
[red]Первый множитель равен 0:[/red]
{4sin^2x-3=0 ⇒ sin^2x=3/4 ⇒ sinx= ± sqrt(3)/2
{x^2-26π^2 ≥ 0 ⇒ (x-6π)*(x+6π) ≥ 0 ⇒ x ≤ -6π или x ≥ 6π
Так как уравнение
sinx=sqrt(3)/2
имеет корни в первой и во второй четверти:
x=(π/3)+2πn, n ∈ Z и х=(2π/3) +2πm, m ∈ Z
а уравнение
sinx=-sqrt(3)/2
имеет корни в третьей и четвертой четверти:
x= -(π/3)+2πn, n ∈ Z и х= - (2π/3) +2πm, m ∈ Z
( см. рис.1)
, то корни уравнения можно записать в виде:
x= (π/3)+πk, k ∈ Z или x= -(π/3)+πm, m ∈ Z
( cм рис. 2)
Второму неравенству системы не удовлетворяют корни:
при k=-6;-5;-4;-3;-2;-1;0;1;2;3;4;5(см. рис.3)
На нем 6 витков окружности
от [-6π;-4π]; [-4π;-2π]; ... [0;2π]; ...[4π;6π]
на первом из них расположены корни при k=-6;-5;
на последнем при k=4;5
и
не удовлетворяют корни при
m=-5;-4;-3;-2;-1;0;1;2;3;4;5;6
(см. рис.4)
На нем 6 витков окружности
от [-6π;-4π]; [-4π;-2π]; ... [0;2π]; ...[4π;6π]
на первом из них расположены корни при m=-5;-4;
на последнем при m=5;6
[red]о т в е т первого случая[/red]
x= (π/3)+πk, k ∈ Z
k ≠ -6;-5;-4;-3;-2;-1;0;1;2;3;4;5
x= (π/3)+πm, m ∈ Z
m ≠ -5;-4;-3;-2;-1;0;1;2;3;4;5;6
[red]Второй множитель равен 0[/red]
sqrt(x^2-36π^2)=0 ⇒ x^2-36π^2=0 ⇒ x= ± 6π
[red]о т в е т второго случая[/red] x= ± 6π
б)
4π<15<5π
6π<20<7π
Указанному промежутку [15;20] принадлежат корни:
[b]x_(1)[/b]=(π/3)+6π=[b]19π/3[/b]
[b]x_(2)=6π[/b]
О т в е т.
а)x= (π/3)+πk, k ∈ Z
k ≠ -6;-5;-4;-3;-2;-1;0;1;2;3;4;5
x= (π/3)+πm, m ∈ Z
m ≠ -5;-4;-3;-2;-1;0;1;2;3;4;5;6
б)x= ± 6π

