Задать свой вопрос
*более 50 000 пользователей получили ответ на «Решим всё»
Задача 43992
Решить систему уравнений двумя способами...
Условие
vk564197626
2020-02-05 13:09:48
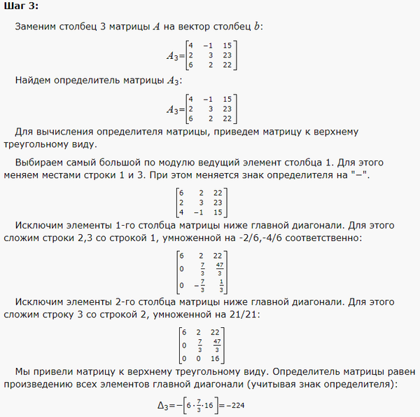
Решить систему уравнений двумя способами 4x-y+2z-15=0 2x+3y+5z-23=0 6x-2y+3z-22=0
математика ВУЗ
854
Решение
sova
2020-02-05 16:48:27
★
Написать комментарий
Меню
Решим всё
Найти задачу
Категории
Статьи
Тесты
Архив задач
Присоединяйся в ВК