1) длины ребер А1А2 и А1А3;
2) угол между ребрами А1А2 и А1А3;
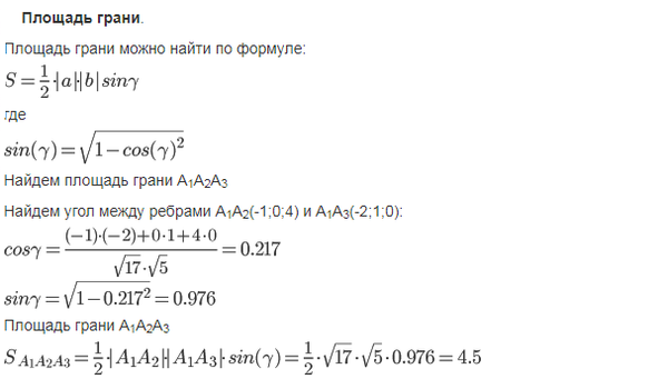
3) площадь грани А1А2А3;
4)объем пирамиды;
5) уравнения прямых А1А2 и А1А3;
6) уравнения плоскостей А1А2А3 и А1А2А4;
7) угол между плоскостями А1А2А3 и А1А2А4.
1. А1 (-1;2;1), А2 (-2;2;5), А3 (-3;3;1), А4 (-1;4;3).





