Задать свой вопрос   *более 50 000 пользователей получили ответ на «Решим всё»

Задача 43866 а) Решите уравнение...

Условие

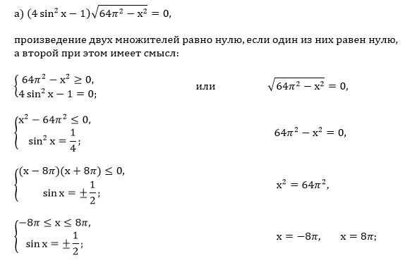
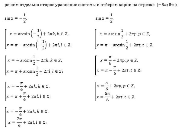
а) Решите уравнение
(4sin^2x-1)sqrt(64Pi^2-x^2) = 0

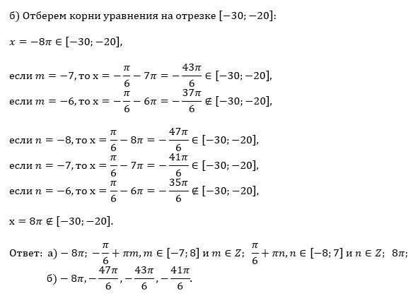
б) Найдите все корни этого уравнения, принадлежащие отрезку [-30; -20]

математика 10-11 класс 62206

Решение

Написать комментарий

Категория

Меню

Присоединяйся в ВК