Задать свой вопрос   *более 50 000 пользователей получили ответ на «Решим всё»

Задача 43605 Даны вершины треугольника ABC. Найти: а)...

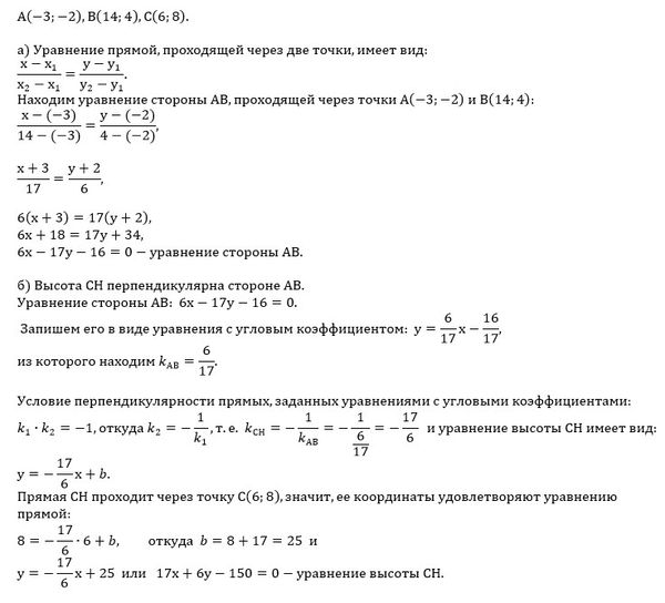
Условие

Даны вершины треугольника ABC. Найти: а) уравнение стороны AB; б) уравнение высоты CH; в) уравнение медианы AM; г) точку персечения медианы AM и высоты CH; д) уравнение прямой, проходящей через вершину C параллельно стороне AB; е) расстояние от точки C до прямой AB
A(–3,-2); B(14;4); C(6,8)

математика ВУЗ 3546

Все решения

Написать комментарий

Меню

Присоединяйся в ВК