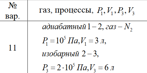
Один моль идеального газа переходит из начального состояния 1 в конечное состояние 3 в результате двух процессов 1-2 и 2-3. Значения давления и объема газа в состояниях 1 и 3 равны соответственно 11,PVи 33,PV. Найти работу A, совершенную газом, количество теплоты Q, полученное газом и приращение внутренней энергии газа Uв процессе перехода из начального состояния 1 в конечное состояние 3.

физика ВУЗ
1862