Задать свой вопрос   *более 50 000 пользователей получили ответ на «Решим всё»

Задача 43309 Написать уравнение прямой, проходящей...

Условие

Написать уравнение прямой, проходящей через точку М(2, -1, 1) параллельно прямой (x-2)/2=(y+1)/-1=(z+1)/-2

математика 10-11 класс 2756

Решение

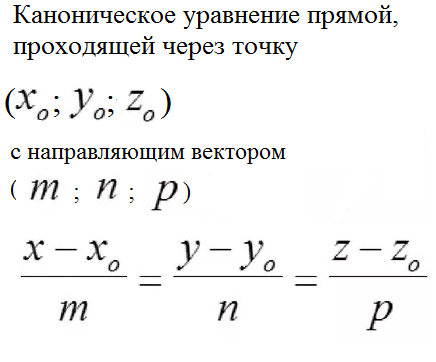
Дано каноническое уравнение прямой, проходящей через точку
(x_(o);y_(o);z_(o))
c направляющим вектором (m;n;p)

x_(o)=2
y_(o)=-1
z_(0)=-1

m=[red]2[/red]
n=[red]-1[/red]
p=[red]-2[/red]

Параллельные прямые имеют одинаковые направляющие векторы

У точки М

x_(M)=[green]2[/green]
y_(M)=[green]-1[/green]
z_(M)=[green]1[/green]

О т в е т.


(x–[green]2[/green])/[red]2[/red]=(y+[green]1[/green])/([red]–1[/red])=(z-[green]1[/green])/([red]–2[/red])

Написать комментарий

Меню

Присоединяйся в ВК