Задать свой вопрос   *более 50 000 пользователей получили ответ на «Решим всё»

Задача 43202 Даны координаты А(0.-1.-1), B(-2.3.5),...

Условие

Даны координаты А(0.-1.-1), B(-2.3.5), С(1.-5,-9), D(-1,-6.3).вершин пирамиды ABCD . Требуется:

а) найти площадь треугольника АВС ;

б) найти объем пирамиды ABCD и длину высоты, опущенную из вершины D на плоскость АВС:

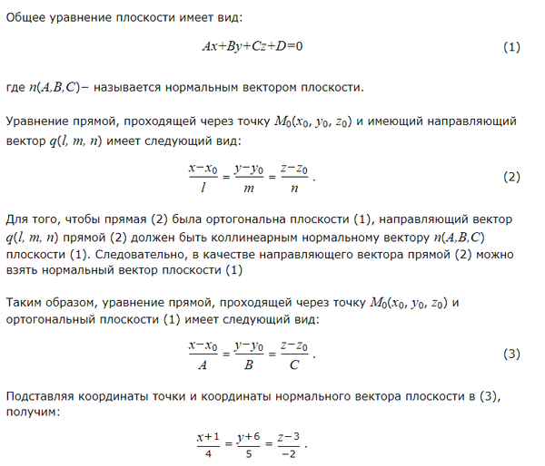
в) записать уравнение плоскости АВС и уравнение высоты, опущенной из вершины D на плоскость АВС.

математика ВУЗ 12876

Все решения

Написать комментарий

Категория

Меню

Присоединяйся в ВК