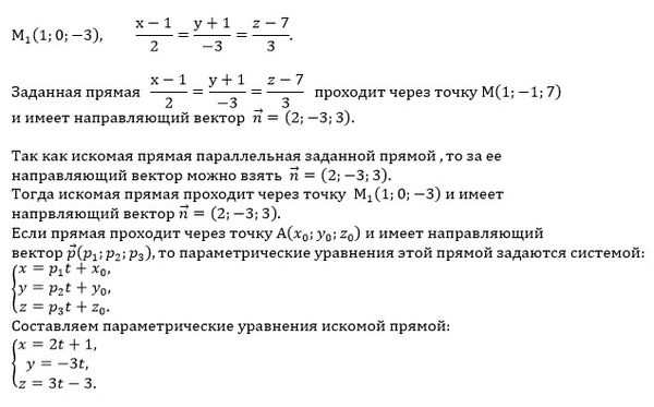
[m]\frac{x–1}{2}=\frac{y+1}{-3}=\frac{z-7}{3}[/m]
это уравнение прямой, проходящей через точку
Mo(1;-1;7)
с направляющим вектором vector{q}=(2;-3;3)
Параллельные прямые имеют коллинеарные направляющие векторы (можно считать, что направляющие векторы одинаковые )
Уравнение искомой прямой, как прямой, проходящей через точку
M_(1)(1;0;-3) с направляющим вектором vector{q}=(2;-3;3)
имеет тот же вид:
[m]\frac{x–1}{2}=\frac{y-0}{-3}=\frac{z-(-3)}{3}[/m]
О т в е т. [m]\frac{x–1}{2}=\frac{y}{-3}=\frac{z+3}{3}[/m]
