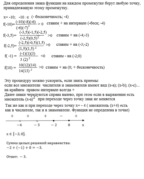
x/(x^2+7x+12)*(x^2+6x+8)/(x+3) ≤ 0 ПРЕПОДАВАТЕЛЬ СДЕЛАЛ ЗАМЕЧАНИЕ;
Задача 10 решена неверно. В неравенстве нельзя сокращать дробь на выражение, содержащее переменную. Неравенство надо решить методом интервалов. Загрузите исправленное решение задачи.

