Задать свой вопрос
*более 50 000 пользователей получили ответ на «Решим всё»
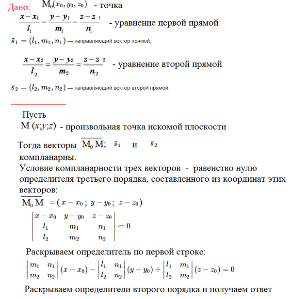
Задача 42877
помогите исправить задание (прикреплён...
Условие
vk193649148
2019-12-19 14:18:49
помогите исправить задание (прикреплён отзыв преподавателя)
математика ВУЗ
610
Решение
sova
2019-12-19 14:44:23
★
Написать комментарий
Меню
Решим всё
Найти задачу
Категории
Статьи
Тесты
Архив задач
Присоединяйся в ВК