Задать свой вопрос
*более 50 000 пользователей получили ответ на «Решим всё»
Задача 42705
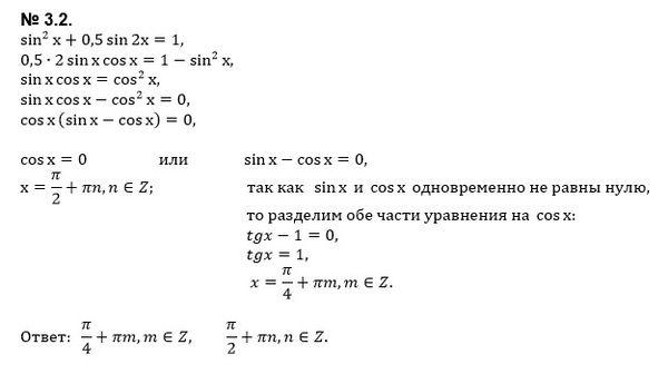
Помогите решить пожалуйста подробно...
Условие
vk280770680
2019-12-15 21:09:17
Помогите решить пожалуйста подробно номера 3.1 и 3.2
математика
548
Решение
u821511235
2019-12-21 00:10:37
★
Написать комментарий
Меню
Решим всё
Найти задачу
Категории
Статьи
Тесты
Архив задач
Присоединяйся в ВК