Задать свой вопрос
*более 50 000 пользователей получили ответ на «Решим всё»
Задача 42698
Помогите решить пожалуйста подробно...
Условие
vk492803606
2019-12-15 20:54:53
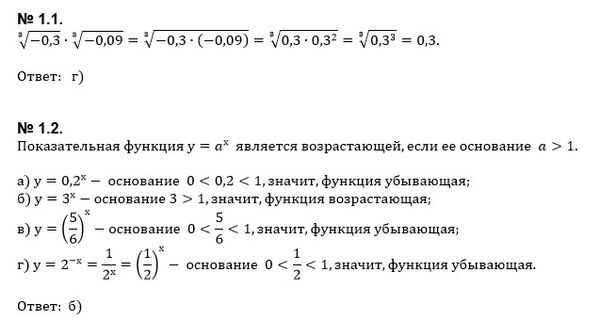
Помогите решить пожалуйста подробно номера 1.1 и 1.2
математика
536
Решение
u821511235
2019-12-19 18:21:28
★
Написать комментарий
Меню
Решим всё
Найти задачу
Категории
Статьи
Тесты
Архив задач
Присоединяйся в ВК