Задать свой вопрос
*более 50 000 пользователей получили ответ на «Решим всё»
Задача 42690
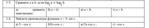
Помогите решить пожалуйста подробно 1.3...
Условие
vk492803606
2019-12-15 20:28:13
Помогите решить пожалуйста подробно 1.3 и 1.4
математика
463
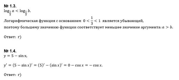
Решение
u821511235
2019-12-19 18:39:08
★
Написать комментарий
Меню
Решим всё
Найти задачу
Категории
Статьи
Тесты
Архив задач
Присоединяйся в ВК