Задать свой вопрос   *более 50 000 пользователей получили ответ на «Решим всё»

Задача 42560 Найти векторы образующие фундаментальную...

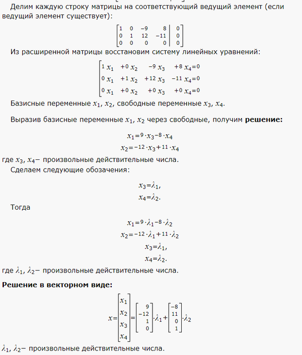
Условие

Найти векторы образующие фундаментальную систему решений системы линейных уравнений (варианты ответа)

математика ВУЗ 1553

Все решения

О т в е т.
При λ _(1)=1 ; λ _(2)=0 получим ответ: b
При λ _(1)=0 ; λ _(2)=1 получим ответ: d
Поэтому выбираем в ответ оба
[b]b;d[/b]

Написать комментарий

Меню

Присоединяйся в ВК