Задать свой вопрос
*более 50 000 пользователей получили ответ на «Решим всё»
Задача 42546
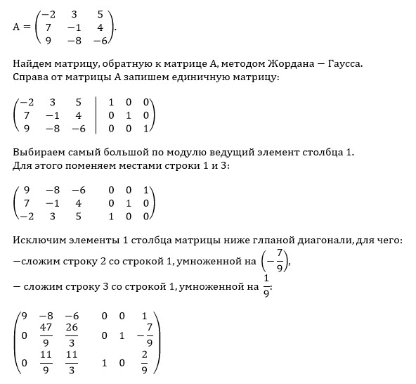
4. Найти матрицу, обратную к матрице ...
Условие
vk295929291
2019-12-12 12:52:47
4. Найти матрицу, обратную к матрице
( -2 3 5 )
( 7 -1 4 )
( 9 -8 -6 ) .
математика ВУЗ
899
Решение
u821511235
2019-12-12 17:09:59
★
Написать комментарий
Меню
Решим всё
Найти задачу
Категории
Статьи
Тесты
Архив задач
Присоединяйся в ВК