Задать свой вопрос
*более 50 000 пользователей получили ответ на «Решим всё»
Задача 42501
Помогите решить пожалуйста срочно...
Условие
vk280770680
2019-12-11 16:58:39
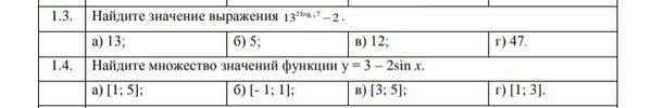
Помогите решить пожалуйста срочно подробно 1.3 и 1.4
математика
541
Решение
u821511235
2019-12-11 23:20:38
★
Написать комментарий
Меню
Решим всё
Найти задачу
Категории
Статьи
Тесты
Архив задач
Присоединяйся в ВК