Задать свой вопрос
*более 50 000 пользователей получили ответ на «Решим всё»
Задача 42500
Помогите решить пожалуйста срочно...
Условие
vk492803606
2019-12-11 16:57:29
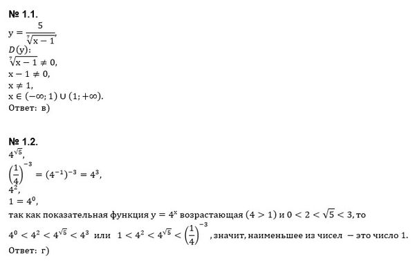
Помогите решить пожалуйста срочно подробно 1.1 и 1.2
математика
480
Решение
u821511235
2019-12-11 20:16:38
★
Написать комментарий
Меню
Решим всё
Найти задачу
Категории
Статьи
Тесты
Архив задач
Присоединяйся в ВК