Задать свой вопрос
*более 50 000 пользователей получили ответ на «Решим всё»
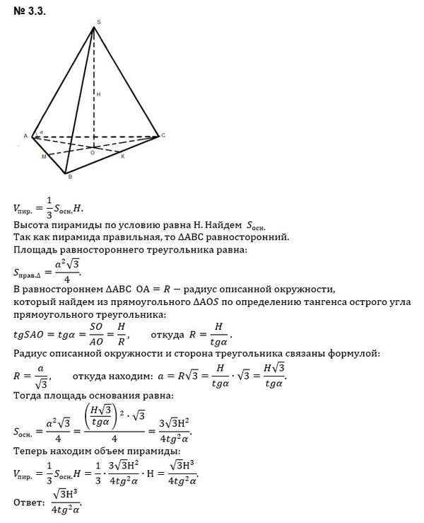
Задача 42490
Помогите решить пожалуйста срочно ...
Условие
vk492803606
2019-12-11 16:17:01
Помогите решить пожалуйста срочно подробно
математика
527
Решение
u821511235
2019-12-11 18:33:18
★
Написать комментарий
Меню
Решим всё
Найти задачу
Категории
Статьи
Тесты
Архив задач
Присоединяйся в ВК