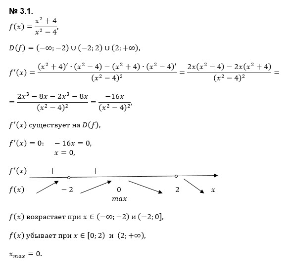
[m]
f(x) = \frac{x^2 + 4}{x^2 - 4}.
[/m]
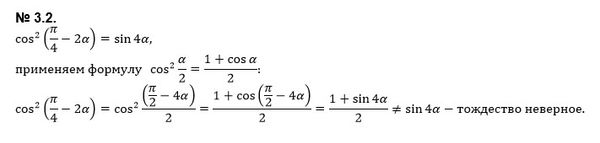
3.2. Докажите тождество: [m]\cos^2 \left( \frac{\pi}{4} - 2\alpha \right) = \sin 4\alpha [/m].
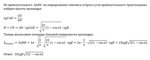
3.3. В цилиндре параллельно его оси проведена плоскость, пересекающая нижнее основание цилиндра по хорде, которая видна из центра этого основания под углом [m]\alpha[/m]. Диагональ образовавшегося сечения наклонена к плоскости основания под углом [m]\beta[/m]. Найдите площадь боковой поверхности цилиндра, если площадь его основания равна [m] S [/m].


