Задать свой вопрос
*более 50 000 пользователей получили ответ на «Решим всё»
Задача 42246
помогите решить подробно пожалуйста ...
Условие
vk280770680
2019-12-03 19:39:37
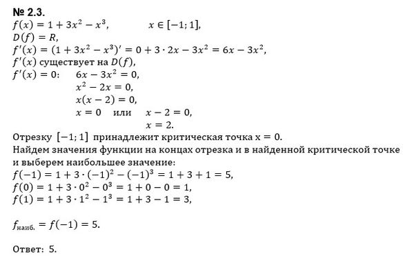
помогите решить подробно пожалуйста номера 2.3 И 2.4
математика
558
Решение
u821511235
2019-12-03 22:31:38
★
Написать комментарий
Меню
Решим всё
Найти задачу
Категории
Статьи
Тесты
Архив задач
Присоединяйся в ВК