Задать свой вопрос
*более 50 000 пользователей получили ответ на «Решим всё»
Задача 42243
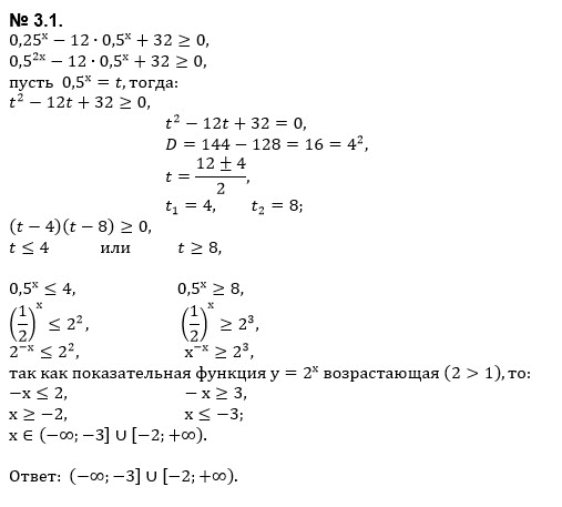
помогите решить подробно пожалуйста ...
Условие
vk492803606
2019-12-03 19:31:41
помогите решить подробно пожалуйста номера 3.1 и 3.2
математика
699
Решение
u821511235
2019-12-03 21:06:46
★
Написать комментарий
Меню
Решим всё
Найти задачу
Категории
Статьи
Тесты
Архив задач
Присоединяйся в ВК