Задать свой вопрос
*более 50 000 пользователей получили ответ на «Решим всё»
Задача 42242
помогите решить подробно пожалуйста ...
Условие
vk492803606
2019-12-03 19:29:57
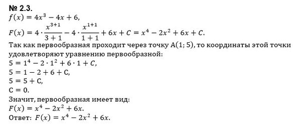
помогите решить подробно пожалуйста номера 2.3 и 2.4
математика
610
Решение
u821511235
2019-12-03 21:34:13
★
Написать комментарий
Меню
Решим всё
Найти задачу
Категории
Статьи
Тесты
Архив задач
Присоединяйся в ВК