Задать свой вопрос   *более 50 000 пользователей получили ответ на «Решим всё»

Задача 42143 Непрерывные случайные величины Случайная...

Условие

Непрерывные случайные величины
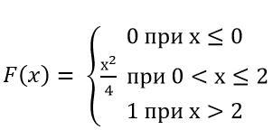
Случайная величина х задана интегральной функцией (Рисунок )
Требуется:
а) найти дифференциальную функцию (плотность вероятности);
б) найти математическое ожидание и дисперсию;
в) построить графики интегральной и дифференциальной функций.

математика ВУЗ 640

О решение...

На нашем сайте такое бывает редко, но решение к данной задаче еще никто не написал.

Что Вы можете сделать?

  1. Выставите данный вопрос вновь. Перейдите на главную страницу.
  2. Найдите похожую задачу. Используйте поиск.

Написать комментарий

Меню

Присоединяйся в ВК