Задать свой вопрос
*более 50 000 пользователей получили ответ на «Решим всё»
Задача 42139
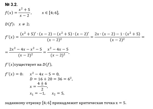
помогите решит подробное решение ...
Условие
vk280770680
2019-12-01 09:59:44
помогите решит подробное решение номер 3.2 и 3.3
математика
504
Решение
u821511235
2019-12-01 20:47:39
★
Написать комментарий
Меню
Решим всё
Найти задачу
Категории
Статьи
Тесты
Архив задач
Присоединяйся в ВК