Задать свой вопрос   *более 50 000 пользователей получили ответ на «Решим всё»

Задача 42065 2.1. Решите уравнение:...

Условие

2.1. Решите уравнение: log8(x−2)+log8(x−11)=2.

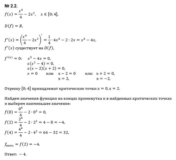
2.2. Найдите наименьшее значение функции f (x)=x^4/4−2x^2 на промежутке [0;4].

математика 10-11 класс 589

Решение

Написать комментарий

Меню

Присоединяйся в ВК