Задать свой вопрос
*более 50 000 пользователей получили ответ на «Решим всё»
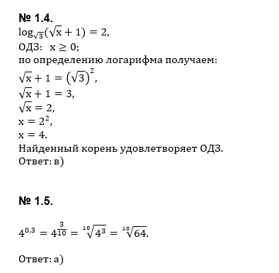
Задача 42040
помогите решить 1.5 и 1.6 ...
Условие
vk280770680
2019-11-28 18:39:35
помогите решить 1.5 и 1.6
математика
522
Решение
u821511235
2019-11-28 20:20:47
★
Написать комментарий
Меню
Решим всё
Найти задачу
Категории
Статьи
Тесты
Архив задач
Присоединяйся в ВК