Задать свой вопрос   *более 50 000 пользователей получили ответ на «Решим всё»

Задача 4188 Радиус основания конуса равен 6, а его...

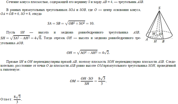
Условие

Радиус основания конуса равен 6, а его высота равна 8. Плоскость сечения содержит вершину конуса и хорду основания, длина которой равна 4. Найдите расстояние от центра основания конуса до плоскости сечения.

русский язык 10-11 класс 15799

Решение

Написать комментарий

Меню

Присоединяйся в ВК