Задать свой вопрос   *более 50 000 пользователей получили ответ на «Решим всё»

Задача 41846 разложить в ряд Тейлора функцию sqrt(х)...

Условие

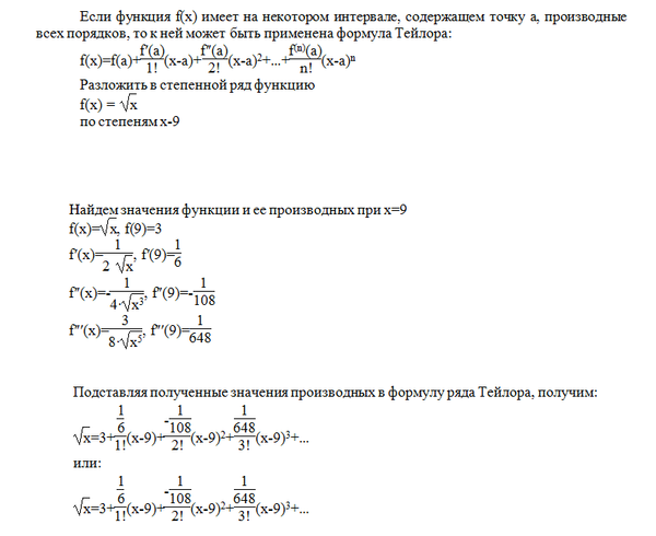
разложить в ряд Тейлора функцию sqrt(х) в окрестности точки х_(0)=9. Определить область сходимости ряда.(желательно записать общую формулу ряда)

математика ВУЗ 1311

Все решения

Написать комментарий

Меню

Присоединяйся в ВК