Задать свой вопрос   *более 50 000 пользователей получили ответ на «Решим всё»

Задача 4174 Угол C треугольника ABC равен 30°, D —...

Условие

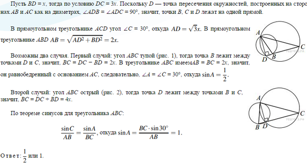
Угол C треугольника ABC равен 30°, D — отличная от A точка пересечения окружностей, построенных на сторонах AB и AC как на диаметрах. Известно, что BD:DC=1:3. Найдите синус угла A.

математика 10-11 класс 2950

Решение

Написать комментарий

Меню

Присоединяйся в ВК