Задать свой вопрос
*более 50 000 пользователей получили ответ на «Решим всё»
Задача 41723
...
Условие
vk325884354
2019-11-20 02:31:13
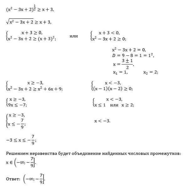
(x^2-3x+2)^1/2 ≥ x+3
математика 10-11 класс
449
Все решения
u821511235
2019-11-20 07:48:55
Написать комментарий
Меню
Решим всё
Найти задачу
Категории
Статьи
Тесты
Архив задач
Присоединяйся в ВК