Задать свой вопрос   *более 50 000 пользователей получили ответ на «Решим всё»

Задача 41715 Помогите решить 1.8, 1.9, 1.10 Можно...

Условие

Помогите решить 1.8, 1.9, 1.10
Можно решить что-то одно, будет отлично в любом случае, заранее спасибо :)

математика ВУЗ 604

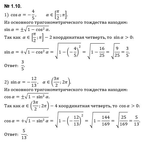
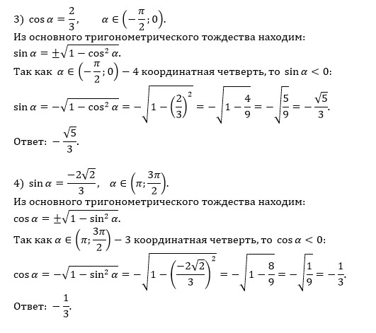
Решение

Написать комментарий

Меню

Присоединяйся в ВК