Задать свой вопрос   *более 50 000 пользователей получили ответ на «Решим всё»

Задача 4171 ...

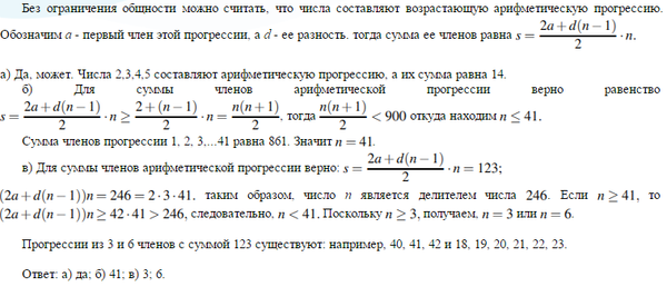
Условие

Даны n различных натуральных чисел, составляющих арифметическую прогрессию (n≥3).

а) Может ли сумма всех данных чисел быть равной 14?

б) Каково наибольшее значение n, если сумма всех данных чисел меньше 900?

в) Найдите все возможные значения n, если сумма всех данных чисел равна 123.

математика 10-11 класс 24164

Решение

Вопросы к решению (1)

Написать комментарий

Меню

Присоединяйся в ВК