Задать свой вопрос
*более 50 000 пользователей получили ответ на «Решим всё»
Задача 41706
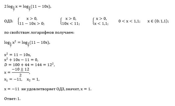
2log1/7 x=log1/7(11-10x) Нужно ОДЗ...
Условие
ueisn
2019-11-19 19:45:56
2log1/7 x=log1/7(11-10x)
Нужно ОДЗ
математика ВУЗ
1084
Решение
u821511235
2019-11-19 20:04:27
★
Написать комментарий
Меню
Решим всё
Найти задачу
Категории
Статьи
Тесты
Архив задач
Присоединяйся в ВК