Задать свой вопрос   *более 50 000 пользователей получили ответ на «Решим всё»

Задача 4168 Угол C треугольника ABC равен 60°, D —...

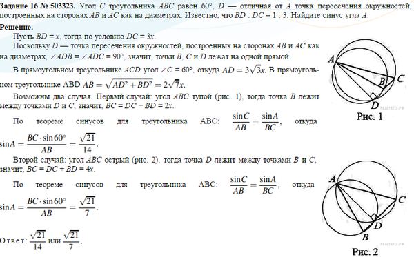
Условие

Угол C треугольника ABC равен 60°, D — отличная от A точка пересечения окружностей, построенных на сторонах AB и AC как на диаметрах. Известно, что BD:DC=1:2. Найдите синус угла A.

математика 10-11 класс 4090

Решение

Написать комментарий

Меню

Присоединяйся в ВК