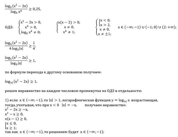
[block](log_5 (x^2 - 2x))/(log_5 x^4) ≥ 0,25[/block]
{x^2-2x>0 ⇒ x*(x-2) >0 ⇒ x < 0 или x > 2
{x^4>0 ≠ x ≠ 0
{log_(5)x^4 ≠ 0 ⇒ x^4 ≠ 1 ⇒ x ≠ ± 1
[red]x ∈ (- ∞ ;-1) U (-1;0) U(2;+ ∞ )[/red]
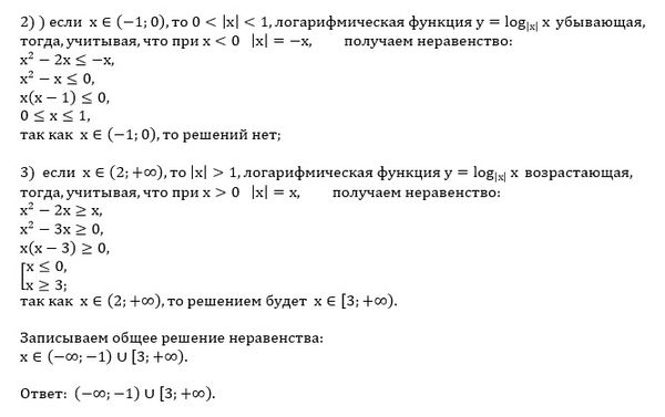
log_(5)(x^2-2x)=log_(5)x*(x-2)=log_(5)|x|+log_(5)|x-2|
log_(5)x^4=4log_(5)|x|
Неравенство принимает вид:
[m]\frac{log_{5}|x|+log_{5}|x-2|}{4log_{5}|x|}\geq 0,25[/m]
Умножаем на 4:
[m]\frac{log_{5}|x|+log_{5}|x-2|}{log_{5}|x|}\geq 1[/m]
[m]1+\frac{log_{5}|x-2|}{log_{5}|x|} \geq 1[/m]
[m]\frac{log_{5}|x-2|}{log_{5}|x|} \geq 0[/m] ⇒
Применяем метод интервалов:
log_(5)|x-2|=0 ⇒ |x-2|=5^(0) ⇒ |x-2|=1 ⇒ x-2 = ± 1 ⇒ x=1 или х=3
log_(5)|x|=0 ⇒ x= ± 1
Расставляем знаки на ОДЗ:
[red]___+__ (-1) _-_ (0)[/red] ____ [red](2) _-_ (3) __+_[/red]
О т в е т.[b](- ∞ ;-1) U (3;+ ∞ )[/b]
