по теме "Прямые на плоскости и её уравнения" № 3
Вариант 1.
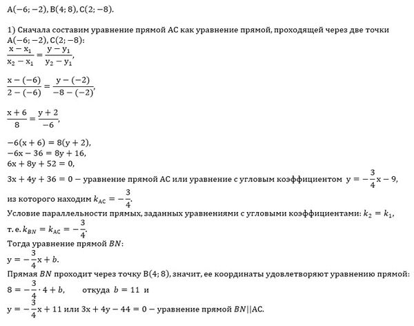
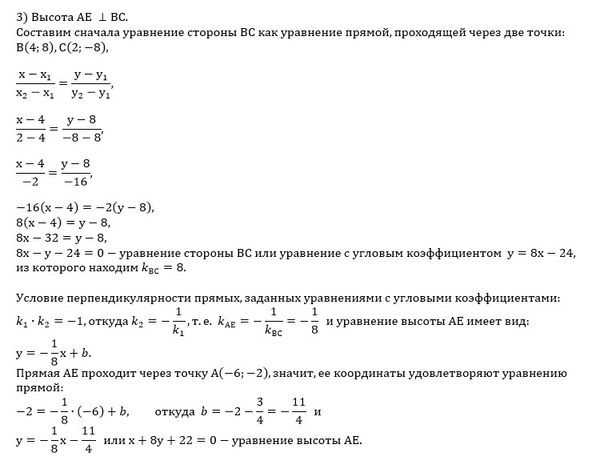
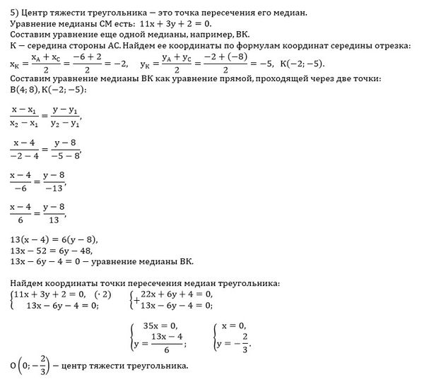
1. Треугольник задан. вершина ми А(-6; -2), В (4; 8) С(2; -8)
Найти: 1) Ур-е прямой В (//АС)
2) Ур-е медианы СА, 3) Ур-е высо ты АЕ, 4) уролн В , 5) центр тяжес сти этого треугольника



