Задать свой вопрос
*более 50 000 пользователей получили ответ на «Решим всё»
Задача 41575
А8 Найдите сумму целых решений...
Условие
vk252862320
2019-11-15 15:50:23
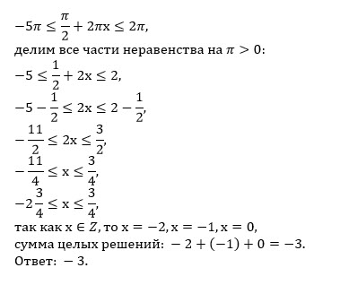
А8 Найдите сумму целых решений неравенства - [m]5\pi \leq \frac{\pi}{2} + 2\pi x \leq 2\pi. [/m]
предмет не задан
638
Все решения
u821511235
2019-11-15 17:06:19
Написать комментарий
Меню
Решим всё
Найти задачу
Категории
Статьи
Тесты
Архив задач
Присоединяйся в ВК