[-1;1] ⇒ a=-1; b=1
M(X)=(-1+1)/2=0
D(X)=(1-(-1))^2/12=4/12=1/3
σ =sqrt(D)=sqrt(1/3)=sqrt(3)/3 ≈ 0,57
Вопрос:
P(|X-0| <2 σ )=?
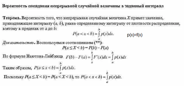
Это вероятность отклонения случайной величины от ее математического ожидания, др. словами вероятность попадания в интервал
( см. приложение 2)
p(x)=f(x)=1/(1-(-1))=1/2 - плотность вероятности случайной величины, о которой идет речь в задаче
Значит,если σ не дано в условии, и σ =sqrt(D)=0,57, то
P(-1,14<X <1,14)= ∫ ^(1,14)_(-1,14) (1/2) dx= (1/2)x|^(1,14)_(-1,14)=
=(1/2)*(1,14-(-1,14)=2,28/2=1,14 ?? не может быть больше 1
